Teoría Atómica de Dalton: Mapa Conceptual para Comprenderla Fácilmente
¿Estás cansado de leer largos textos sobre la teoría atómica de Dalton? ¡Tenemos la solución perfecta para ti! Con nuestro Mapa conceptual de la teoría atómica de Dalton, podrás entender de manera sencilla y visual los conceptos más importantes de esta teoría que revolucionó la química. ¡No pierdas más tiempo leyendo aburridos textos! Descubre cómo funcionan los átomos y sus propiedades con nuestro Mapa conceptual de la teoria atomica de dalton. ¡Entra en el fascinante mundo de la química con un solo clic!
Teoría Atómica de Dalton: Todo lo que necesitas saber
La Teoría Atómica de Dalton es uno de los pilares fundamentales de la química moderna. Esta teoría, propuesta por el químico inglés John Dalton en el siglo XIX, describe la estructura y comportamiento de los átomos y moléculas.
Los postulados de la teoría de Dalton
La teoría de Dalton se basa en los siguientes postulados:
- Los átomos son indivisibles: según Dalton, los átomos son las unidades básicas e indivisibles de la materia.
- Todos los átomos de un elemento son iguales: Dalton propone que todos los átomos de un mismo elemento tienen las mismas propiedades químicas.
- Los átomos de diferentes elementos son diferentes: Dalton afirma que los átomos de diferentes elementos tienen propiedades químicas distintas.
- Los compuestos se forman cuando los átomos se combinan en proporciones fijas: Dalton sostiene que cuando los átomos se combinan para formar un compuesto, lo hacen en proporciones fijas y definidas.
- Las reacciones químicas implican la separación, combinación o reordenamiento de los átomos: según Dalton, las reacciones químicas implican la separación, combinación o reordenamiento de los átomos, pero nunca su destrucción.
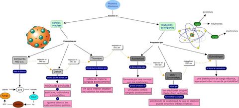
El mapa conceptual de la teoría de Dalton
El mapa conceptual es una herramienta útil para representar la información clave de la teoría de Dalton de manera visual y fácil de entender. A continuación, se presenta un ejemplo de mapa conceptual de la teoría de Dalton:
Conclusiones
La Teoría Atómica de Dalton es una de las teorías más importantes de la química, ya que proporciona una descripción precisa de la estructura y el comportamiento de los átomos y moléculas. Los postulados de Dalton siguen siendo relevantes en la actualidad y son la base para comprender muchos de los procesos químicos que ocurren en nuestro entorno.

Modelo atómico de Dalton: características principales
El modelo atómico de Dalton es una de las teorías más importantes de la química, ya que estableció las bases para el estudio de la estructura de la materia. A continuación, se presentan las características principales de este modelo.
Características principales
- Los átomos son indivisibles: Dalton creía que los átomos eran las unidades básicas de la materia y que no podían dividirse en partículas más pequeñas.
- Los átomos de un mismo elemento son iguales entre sí: Dalton postuló que todos los átomos de un mismo elemento tienen las mismas propiedades químicas y físicas.
- Los átomos de diferentes elementos son diferentes entre sí: Dalton afirmó que los átomos de diferentes elementos tienen propiedades distintas y que, por lo tanto, son diferentes entre sí.
- Los átomos pueden combinarse para formar compuestos: Dalton propuso que los átomos de diferentes elementos podían combinarse en proporciones fijas para formar compuestos químicos.
- Las reacciones químicas implican la combinación, separación o reordenamiento de átomos: Dalton argumentó que las reacciones químicas ocurren cuando los átomos se combinan, se separan o se reordenan, pero que los átomos en sí mismos no se crean ni se destruyen.
Las características principales de este modelo, como la indivisibilidad de los átomos y la capacidad de combinarse para formar compuestos, todavía son fundamentales en la teoría atómica moderna.
Las principales aportaciones de John Dalton: Descúbrelas aquí
La teoría atómica de John Dalton es una de las más importantes en el campo de la química. Esta teoría revolucionó la forma en que los científicos entendían la materia y sentó las bases para la química moderna. En este artículo, te presentamos las principales aportaciones de Dalton en la forma de un mapa conceptual.
La teoría atómica de Dalton:
- Átomos: Dalton propuso que todas las sustancias están formadas por partículas muy pequeñas llamadas átomos.
- Elementos: Los átomos de un elemento son idénticos entre sí y diferentes de los átomos de otros elementos.
- Compuestos: Los compuestos se forman cuando los átomos de diferentes elementos se combinan en proporciones fijas.
- Reacciones químicas: Las reacciones químicas implican la separación, combinación o reordenamiento de átomos. Los átomos no se crean ni se destruyen en una reacción química.
La teoría atómica de Dalton fue un gran avance en la comprensión de la química. Nos permitió entender cómo interactúan los átomos para formar sustancias y cómo las sustancias pueden cambiar a través de reacciones químicas.
La ley de las proporciones múltiples:
- La ley: Dalton descubrió que cuando dos elementos forman más de un compuesto, las masas de uno de los elementos que se combinan con una masa fija del otro elemento están en una relación de números enteros simples.
- Ejemplo: Si el elemento A se combina con el elemento B en una proporción de 1:2 para formar un compuesto, y en una proporción de 1:3 para formar otro compuesto, entonces la relación entre las masas de A y B en los dos compuestos será 1:2 y 1:3, respectivamente.
La ley de las proporciones múltiples es una de las contribuciones más importantes de Dalton a la química. Esta ley nos permitió entender cómo las sustancias se combinan en diferentes proporciones para formar compuestos diferentes.
<John Dalton: Descubre sus aportes a la química
John Dalton fue un científico inglés que es conocido por sus contribuciones a la teoría atómica. Nació en 1766 en Cumberland, Inglaterra, y murió en 1844.
Aportes a la teoría atómica
- La ley de las proporciones múltiples: Dalton demostró que cuando dos elementos forman más de un compuesto, las proporciones de los elementos en cada uno de ellos se pueden expresar en números enteros simples.
- La ley de la conservación de la masa: Dalton propuso que la masa no se crea ni se destruye durante una reacción química, sino que se conserva.
- La teoría atómica: Dalton propuso que los elementos están compuestos de partículas llamadas átomos. Cada átomo de un elemento es idéntico en tamaño, masa y otras propiedades a otros átomos del mismo elemento, pero diferente de los átomos de otros elementos. Los átomos no se pueden dividir, crear o destruir en una reacción química.
Mapa conceptual de la teoría atómica de Dalton
La teoría atómica de Dalton se puede resumir en un mapa conceptual que incluye los siguientes elementos:
- Elementos: sustancias puras que no se pueden dividir en sustancias más simples por medios químicos.
- Átomos: partículas indivisibles que componen los elementos.
- Compuestos: sustancias que se forman cuando dos o más elementos se combinan en proporciones fijas.
- Moléculas: la unidad básica de los compuestos, compuesta por dos o más átomos diferentes.
- Ley de las proporciones múltiples: cuando dos elementos forman más de un compuesto, las proporciones de los elementos en cada uno de ellos se pueden expresar en números enteros simples.
- Ley de la conservación de la masa: durante una reacción química, la masa se conserva y no se crea ni se destruye.
John Dalton fue un científico que hizo importantes
el mapa conceptual de la teoría atómica de Dalton es una herramienta clave para comprender la evolución de nuestro conocimiento sobre la estructura de la materia. A través de la síntesis de los conceptos fundamentales de la teoría de Dalton, podemos apreciar la importancia de su contribución a la ciencia y cómo su trabajo sigue teniendo un impacto significativo en el mundo actual. Con este mapa conceptual, podrás visualizar de manera clara y concisa los elementos clave de la teoría atómica de Dalton y su legado en la investigación científica.
Este contenido también puede ser encontrado cuando buscas Mapa conceptual de la teoria atomica de dalton

TeoriaOnline.com cuenta con un equipo de trabajo al cual llamamos cariñosamente «Teoria Online Team» este es un equipo de trabajo conformado por expertos en distintas áreas del conocimiento, incluyendo filosofía, historia, ciencia, educación, arte, política, psicología, religión, sociedad y evolución, entre otras.
También te puede interesar

Descubre la Teoría Moderna del Magnetismo: Todo lo que necesitas saber

La Teoría de Weber en Sociología: Una Mirada Profunda

Descubre la Teoría Atómica de Avogadro: Fundamentos de la Química Moderna

Descubre la fascinante Teoría de los Continentes: ¿Cómo se formaron y evolucionaron?

La Teoría del Big Bang: La Explicación Científica Más Aceptada

Descubre la fascinante Teoría de las Pulsaciones del Universo
3 Comentarios
Los comentarios están cerrados.
¡Wow! Nunca pensé que la teoría atómica de Dalton podría explicarse con un mapa conceptual. ¡Increíble!
¡Vaya! ¡Quién hubiera pensado que los átomos podían ser tan interesantes! Me encanta este mapa conceptual, ¡me ayuda a comprender la teoría de Dalton de manera fácil!
¡Me encanta cómo este artículo presenta la teoría atómica de Dalton! Me ayudó a entenderla fácilmente.