Teoría de Weber: La Física al Descubierto
Teoria de weber fisica: Descubre la fascinante teoría que ha revolucionado el mundo de la física. Si eres un apasionado de la ciencia y te interesa conocer las últimas investigaciones sobre el campo de la física, no te puedes perder este artículo. La teoría de Weber física es uno de los temas más comentados en la actualidad, y no es de extrañar, ya que esta teoría ha logrado explicar uno de los fenómenos más complejos de la física. ¿Preparado para descubrir todos sus secretos? ¡Sigue leyendo!
La Teoría de Weber: Física del Electromagnetismo Explicada
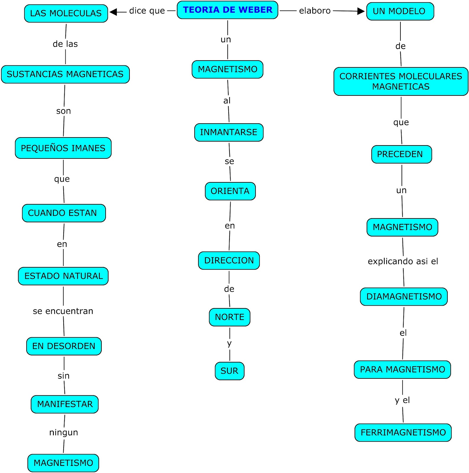
La teoría de Weber es un tema importante en la física del electromagnetismo y es una explicación de cómo los objetos interactúan magnéticamente. Esta teoría se refiere a la relación entre la fuerza magnética y la distancia entre dos objetos cargados magnéticamente. Electromagnetismo es una rama fundamental de la física que estudia las interacciones entre cargas eléctricas y los campos electromagnéticos. La teoría de Weber es un intento de describir las propiedades del campo magnético y cómo afectan a los objetos en su proximidad.
La teoría de Weber es una de las teorías más antiguas de la física del electromagnetismo. Fue propuesta por el físico alemán Wilhelm Eduard Weber en 1856. Esta teoría es una formulación matemática de la ley de Biot-Savart, que establece la relación entre el campo magnético generado por una corriente eléctrica y la distancia entre los objetos cargados magnéticamente.
La teoría de Weber es importante porque permite explicar algunas propiedades del magnetismo que no se pueden explicar con otras teorías. En particular, esta teoría ayuda a explicar la interacción de la materia con los campos magnéticos. Además, la teoría de Weber también se utiliza para modelar la propagación de ondas electromagnéticas en medios materiales, como los conductores eléctricos.
la teoría de Weber es una importante explicación en la física del electromagnetismo y describe cómo los objetos se relacionan magnéticamente entre sí. Esta teoría es válida para explicar la interacción de materia con campos magnéticos y es una de las teorías más antiguas en la comprensión de este fenómeno. Por lo tanto, la teoría de Weber es un aspecto fundamental a considerar para aquellos que estén interesados en la física y su aplicación en los dispositivos electrónicos.

Max Weber: Su impacto en la teoría del campo electromagnético».
Max Weber, destacado sociólogo alemán del siglo XIX, no incursionó directamente en el estudio del campo electromagnético. Sin embargo, sus aportes teóricos son relevantes para entender los procesos sociales que se desenvuelven en torno a la electricidad y el magnetismo.
La teoría weberiana del poder, por ejemplo, puede aplicarse para analizar la dinámica que se genera en la industria eléctrica, donde grandes corporaciones compiten por el control del mercado y las regulaciones gubernamentales. Desde esta perspectiva, el campo electromagnético se convierte en un espacio de disputa por la influencia y el dominio sobre los recursos energéticos.
Además, el concepto de «acción social» desarrollado por Weber puede ser útil para explicar las formas en que los individuos y las comunidades se relacionan con la electricidad y el magnetismo. Por ejemplo, los usuarios de la energía eléctrica pueden manifestar distintas actitudes hacia este recurso, que van desde la dependencia total hasta el rechazo debido a motivos ideológicos o culturales.
si bien Max Weber no elaboró una teoría específica sobre el campo electromagnético, su legado intelectual sigue siendo relevante para comprender los procesos sociales que tienen lugar en torno a la electricidad y el magnetismo. Con sus enfoques en el poder, la acción social y la cultura, Weber brinda herramientas para abordar de manera crítica e interdisciplinaria las problemáticas que emergen en este ámbito.

La teoría de Weber y su impacto en la física moderna
La teoría de Weber, también conocida como la teoría electrodinámica, es una teoría que revolucionó la física en el siglo XIX. Weber propuso esta nueva teoría en 1846, siendo uno de los primeros en hacerlo después del descubrimiento de la electricidad.
La teoría de Weber tuvo un gran impacto en la física moderna, influyendo en el desarrollo posterior de la teoría electromagnética de Maxwell. La teoría de Weber se centraba en la relación entre la carga eléctrica, la corriente eléctrica y las fuerzas magnéticas. Según la teoría, también conocida como la ley de Weber, la fuerza magnética entre dos corrientes eléctricas es proporcional al producto de las dos corrientes y al inverso de la distancia entre ellas.
Esta teoría de Weber fue importante porque proporcionó una explicación para la interacción de las corrientes eléctricas y los campos magnéticos, lo que influyó en otras teorías, entre ellas la teoría electromagnética de Maxwell. Además, Weber también contribuyó a otras áreas de la física, como en el desarrollo de la teoría del calor y de la termodinámica.
En la actualidad, la teoría de Weber sigue siendo relevante en la física moderna, principalmente en el campo de la electromagnetismo y la biofísica. Investigaciones recientes han utilizado la teoría de Weber en el estudio de las corrientes eléctricas en células vivas y en otros sistemas biológicos.
la teoría de Weber fue un importante aporte a la física moderna, y su impacto ha sido y sigue siendo relevante en la actualidad. Weber fue uno de los primeros científicos en comprender la importancia de los campos electromagnéticos en la física, y su trabajo ha permitido a los científicos modernos expandir aún más nuestros conocimientos sobre el mundo que nos rodea.

la Teoría de Weber representa un importante paso adelante en la comprensión de los campos electromagnéticos y su relación con la materia. Aunque esta teoría ya no es la principal explicación de estos fenómenos, aún es apreciada por su elegancia y su capacidad para explicar ciertas observaciones. Además, la Teoría de Weber sentó las bases para la comprensión moderna de los campos electromagnéticos y ayudó a allanar el camino para el descubrimiento de la relatividad y la mecánica cuántica. la Teoría de Weber es un ejemplo de la importancia de la investigación científica continua y la evolución de las teorías a medida que avanzamos en nuestra comprensión de cómo funciona el mundo que nos rodea.
Este contenido también puede ser encontrado cuando buscas Teoria de weber fisica

Laura Sánchez es una científica especializada en biología molecular y genética. Ha trabajado en proyectos de investigación en los campos de la biotecnología, la medicina y la ecología. Sus principales intereses de investigación incluyen la genética de poblaciones, la evolución y la biología molecular del cáncer.
También te puede interesar

Descubre la Teoría Olduvai: Orígenes de la Humanidad

Descubre la Teoría Inflacionaria: Explicación Sencilla y Completa

Descubriendo la Teoría Cuántica de Isaac Newton: Una Mirada al Legado del Famoso Científico

Resumen de la teoría de Darwin sobre la evolución del hombre

Teoría Quimiosintética: Resumen Breve y Claro
